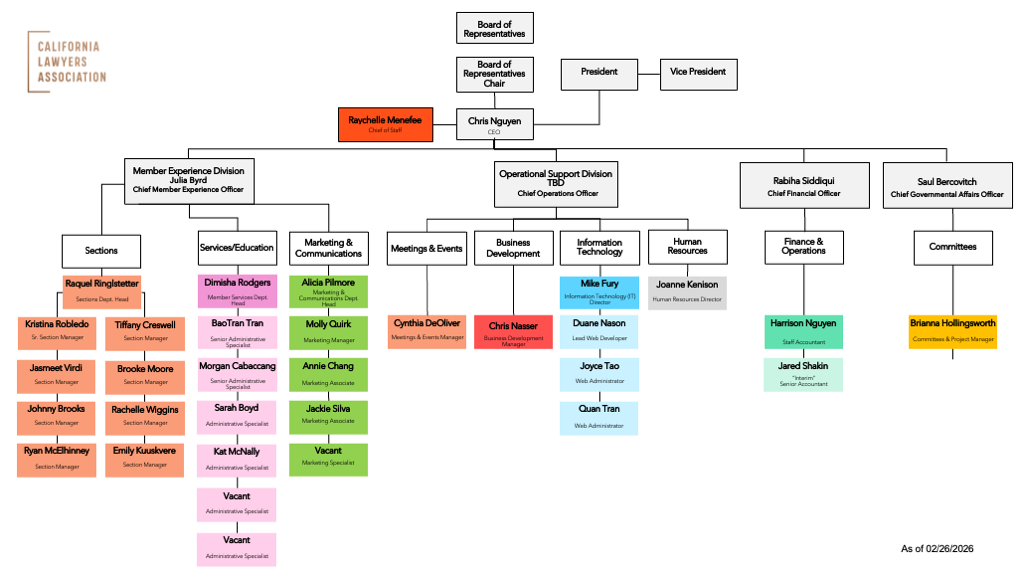
Staff Organizational Chart
<< Back to Leadership Resources
As of 02/06/2026

- Board of Representatives
- Board of Representatives Chair
- President
- Vice President
- Chris Nguyen – CEO
- Raychelle Menefee – Chief of Staff
- Julia Bryd – Chief Member Experience Officer
- Member Experience Division
- Sections
- Raquel Ringlstetter – Sections Department Head
- Kristina Robledo – Sr. Section Manager
- Jasmeet Virdi – Section Manager
- Johnny Brooks – Section Manager
- Ryan McElhinney – Section Manager
- Tiffany Creswell – Section Manager
- Brooke Moore – Section Manager
- Rachelle Wiggins – Section Manager
- Emily Kuuskvere – Section Manager
- Raquel Ringlstetter – Sections Department Head
- Sections
- Services/Education
- Dimisha Rodgers – Member Services Department Head
- BaoTran Tran – Senior Administrative Specialist
- Morgan Cabaccang – Senior Administrative Specialist
- Sarah Boyd – Administrative Specialist
- Kat McNally – Administrative Specialist
- Vacant – Administrative Specialist
- Vacant – Administrative Specialist
- Dimisha Rodgers – Member Services Department Head
- Marketing & Comminucations
- Alicia Pilmore – Marketing & Communications Department Head
- Molly Quirk – Marketing Manager
- Annie Chang – Marketing Associate
- Jackie Silva – Marketing Associate
- Vacant – Marketing Specialist
- Alicia Pilmore – Marketing & Communications Department Head
- Member Experience Division
- Vacant – Chief Operations Officer
- Operational Support Division
- Meetings & Events
- Cynthia DeOliver – Meetings & Events Manager
- Business Development
- Chris Nasser – Business Development Manager
- Information Technology
- Mike Fury – Information Technology (IT) Director
- Duane Nason – Lead Web Developer
- Joyce Tao – Web Administrator
- Quan Tran – Web Administrator
- Mike Fury – Information Technology (IT) Director
- Human Resources
- Joanne Kenison – Human Resources Director
- Meetings & Events
- Operational Support Division
- Rabiha Siddiqui – Chief Financial Officer
- Finance & Operations
- Harrison Nguyen – Staff Accountant
- Jared Shakin – “Interim” Senior Accountant
- Finance & Operations
- Saul Bercovitch – Chief Governmental Affairs Officer
- Committees
- Brianna Hollingsworth – Committees & Project Manager
- Committees
